首页
建站
品牌型网站建设
营销型网站建设
响应式网站建设
手机微信网站建设
H5落地页
商城
电商解决方案
小程序商城
新零售商城方案
社交裂变分销方案
进销存管理方案
POS收银方案
智能硬件
收银机
智能手持设备
打印设备
扫码设备
多端小程序
多端小程序
多端小程序
微信小程序
百度小程序
抖音、头条小程序
模板
资讯
案例
淘宝店面
关于我们
关于我们
公司介绍
荣誉资质
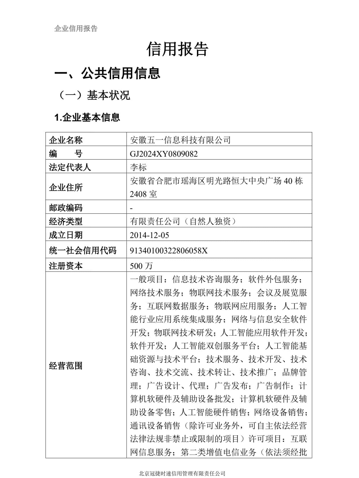
信用报告
招贤纳士
付款方式
联系方式
具体信用报告点击下方链接阅读原文:
1723452805.pdf
建站
品牌型网站建设
营销型网站建设
响应式网站建设
手机微信网站建设
H5落地页
商城
小程序商城
新零售商城方案
社交裂变分销方案
进销存管理方案
POS收银方案
多端小程序
多端小程序
微信小程序
百度小程序
抖音、头条小程序
关于我们
公司介绍
荣誉资质
信用报告
招贤纳士
付款方式
联系方式
扫一扫关注公众号
全国统一服务热线
400-0551-190
友情链接:
五一科技
五一建站
五一易站
技术支持:五一软件
Copyright © 2023-2028
安徽五一信息科技有限公司
版权所有
皖ICP备15004617号
400-0551-190
客户经理-李经理:57576144
李经理:57576144